Простые охранные схемы для гаража на основе тиристора
В этой статье поговорим о двух простых схемах, которые можно сделать для охраны вашего гаража на базе одного тиристора. Эти схемы отличаются надёжностью и простотой в сборке.
Простые, но очень надежные охранные устройства, можно построить на базе обычных не запираемых тиристорах.
Принцип работы таких устройств очень прост, в данной схеме к тиристору подключена активная головка от сигнализации, в своём составе такая головка имеет всё необходимое.
Достаточно подать на неё напряжение 12 вольт и она сработает, издавая невыносимые звуки.
Вся суть представленного охранного устройства заключается в тонкой медной проволоки, которую можно протянуть возле дверных и оконных проемов.
Провод может иметь любую длину, то есть его можно протянуть хоть по всему дому.
Провод с резистором R1 образует своеобразный делитель, если провод цел управляющий электрод тиристора замкнут на массу, тиристор закрыт.
При обрыве провода
через резистор R1 поступит отпирающее напряжение на управляющий электрод тиристора и как следствие тот сработает, активируя сигнализацию.
Так как тиристор не запираемый, да ещё и в цепи постоянного тока, отключить сигнализацию грабитель не сможет, даже если и восстановит оторванный провод.
Для того чтобы тиристор закрылся нужно на время снять напряжение, то есть отключить питание, затем снова включить, либо добавить замыкающую кнопку, как это показано на картинке
естественно перед повторным запуском сигнализации провод нужно восстановить, если он был оборван.
Сопротивление ограничительного резистора зависит от тиристора, для мощных тиристоров наподобие того же КУ202, резистор подбирается в указанном пределе, для маломощных сопротивление нужно будет увеличить.
Мощность тиристора опять же зависит от нагрузки, в данном случае сигналка потребляет ток 1-1.5 ампера, тиристор желательно взять с запасом.
Ещё хочу добавить, что вместо проволоки для охраны также можно поставить геркон с магнитом, этот вариант хорошо подойдёт для охраны открывания дверей или окон.
Следующая схема построена на основе первой, только проволока заменена на фоторезистор и добавлен электролитический конденсатор, в итоге мы получаем лазерную сигнализацию.
Принцип работы следующий, направляем лазер на фоторезистор и подаём питание на схему. Тиристор надежно закрыт, так как сопротивление фоторезистора составляют несколько сот Ом, если луч лазера даже на короткое время обрывается и фоторезистор не засвечивается его сопротивление резко увеличивается, до десятков и даже сотен килоом.
В этом случае через резистор R1 поступит отпирающее напряжение на тиристор и тот сработает и будет находиться в таком состоянии даже если фоторезистор освящен, то что произойдет дальше вы уже понялии — заорёт сигнализация.
Фоторезистор можно взять практически любой, важно чтобы его сопротивление составило несколько сот и меньше ом, при освещении лазерной указкой
Указка самая дешманская в любом магазине стоит 3 копейки. ��
Для данной схемы важен выбор источника питания, нужно использовать постоянные источники с минимальными пульсациями на выходе, а лучше на вход схемы добавить электролит, он сгладит пульсации по питанию и защитит схему от ложных срабатываний.
Для перезапуска сигнализации нужно сначала отключить питание, включить лазер, направить его на фоторезистор, а затем подать питание на схему.
Сигнализация готова к работе спустя несколько секунд после включения.
Лазерная сигнализация своими руками
Излучение оптического квантового генератора для контроля пространства используется при охране наиболее ответственных объектов. Для сборки подобной домашней системы потребуются знания и навыки работы с электронными схемами.
Принцип работы
Пересечение луча приводит к прерыванию оптической связи между приемным фотоэлементом и лазером. Изменение напряжения на выходе сенсора инициирует функцию подачи тревоги.

Лазерная сигнализация — это специальное чувствительное устройство.
Блоки
Система состоит из следующих модулей:
- оптического квантового генератора;
- излучателя лазерного диапазона;
- приемного фотоэлемента;
- релейного преобразователя;
- цифровой схемы управления;
- источника электропитания;
- исполнительного устройства оповещения и (или) отпугивания — сирены, лампы, средства информирования удаленного пользователя.
Система запрограммирована таким образом, чтобы после возобновления оптической связи между излучателем и фотоприемником подача тревожного сигнала продолжалась до момента ее отключения.
Схемы
В качестве источника излучения может быть использована схема и линза лазерной указки. Приемником служит фоторезистор, который следует установить так, чтобы днем на него не падал свет — внутри трубки или другого контейнера, открытого только для направленного потока.

Схема лазерной указки.
Управление осуществляется посредством программируемого контроллера Arduino. Оптический приемник необходимо соединить с контроллером по схеме, приведенной в инструкции. Дополнительная деталь — сопротивление 10 кОм.
После подключения к ПК и запуска среды Arduino IDE нужно залить скетч.
Затем следует отладить излучатель и датчик, обеспечив их оптический контакт. Пару «линза-приемник» следует устанавливать на противоположных стенах на таком расстоянии от пола, чтобы луч нельзя было преодолеть без его пересечения.
Следующий этап: пользователь в мониторе последовательного порта программатора измеряет полученные значения напряжений и устанавливает их пороговые величины (при попадании луча и его прерывании).
Последний этап настройки — подключение фотоприемника к пину контроллера №5 и заливка второго скетча.
В результате прерывания луча уровень выходного напряжения датчика падает ниже установленного порога, а контроллер на выходе выдает тревожный сигнал. Его можно преобразовать в любую требуемую форму: через реле на сирену или с использованием мобильного телефона для дистанционного оповещения.
Охранная сигнализация для квартиры
Вариантов самостоятельной установкидатчики в нужных местах
Поэтому многие предпочитают второй вариант, когда все комплектующие приобретаются самостоятельно и монтажные работы так же выполняются без помощи специалистов.
Комплектация охранной сигнализации
Каждая охранная сигнализация, независимо от того простая она или сложная, должна эффективно защищать все помещения квартиры и подавать сигнал при любых нарушениях охраняемой зоны. Основными элементами охранной системы являются датчики, каждый из которых реагирует на определённое действие или событие. По своему назначению число датчиков ограничено.
Их всего несколько разновидностей:
- Магнитные датчики
- Детекторы движения
- Звуковые датчики
- Вибрационные датчики
Пара «магнит-геркон», устанавливается на дверях и оконных створках. Когда всё закрыто магнитное поле удерживает пластины контакта в замкнутом состоянии.
Стоит немного приоткрыть дверь или окно как магнит отойдёт от контактной пары, и она разомкнётся. Это самый недорогой и достаточно надёжный датчик входит во все системы охранной сигнализации.
У большинства инфракрасных датчиков движения длина зоны 10-12 метров, а угол захвата 90 0 .
Обычно такие устройства устанавливаются по принципу – одна комната-один датчик, но бывают исключения. Если в комнате несколько окон расположены на одной стене, то ставится инфракрасный детектор «штора», который образует узкую вертикальную, но протяжённую горизонтальную зону, которая блокирует все окна вдоль стены.
Звуковые (акустические) датчики реагируют на звук разбиваемого стекла. Они образуют дополнительный охранный рубеж. В результате установки трёх типов датчиков, помещение окажется полностью блокированным и проникновение в него через окно и через дверь практически невозможно. Вибрационные датчики реагируют на попытки подкопа или разрушения (пролома) стены и в бытовых охранных сигнализациях используются крайне редко.
Кроме датчиков в любой охранной сигнализации должно быть средство оповещения. Чаще всего используется слаботочная сирена, объединённая в одном корпусе со светодиодным индикатором. Такое устройство, в случае нарушения, подаёт резкий сигнал со звуковым давлением от 90 до 115 дБ, что просто спугнёт нарушителя
Кроме того звук сирены вместе с красными вспышками светодиодного индикатора привлечёт внимание соседей
Питания сигнализации
Для выполнения монтажных работ потребуется провод, кабельный канал и крепёж. Разводка охранной сигнализации выполняется проводом КСПВ 4 Х 0,5. Две жилы из четырёх используются для подачи питания на датчики, а ещё две образуют сигнальный шлейф. Для подключения сети используется провод ШВВП или аналогичный. Монтаж датчиков и прокладка кабельного канала выполняется с использованием дюбелей и саморезов.
ПКП – сердце охранной сигнализации
Основу охранной сигнализации составляет приёмно-контрольный прибор — ПКП. Для простой охранной системы достаточно использовать прибор с одним или двумя шлейфами. Такое устройство стоит недорого, но обладает хорошо развитым функционалом и прекрасно подойдёт для небольшой квартирной сигнализации.
Распространённые приборы с одним шлейфом:
Стоимость приборов не превышает 1900 рублей. В корпусе каждого устройства имеется место для установки аккумулятора. Постановка на охрану и снятие с неё осуществляется с помощью электронных ключей «Touch Memory», которые входят в комплект поставки.
Недостатки
Каким хорошим не был бы свой проект охранной сигнализации, она не лишена недостатков. К основным из них следует отнести следующие:
- отсутствие встроенных систем защиты от различных приспособлений, которые используются злоумышленниками для отключения сигнализаций;
- невозможность подключения таких устройств к системам безопасности охранных компаний;
- самостоятельно сложно реализовать сложные охранные конфигурации, которые включают в свой состав широкий спектр охранных и функциональных датчиков, исполнительных устройств;
- самодельная простая сигнализация не поддерживает возможность ведения аудио- и видеоконтроля с охраняемого объекта;
- без базовых знаний электроники сделать собственную охранную систему не получится.
Какие виды сигнализации можно сделать своими руками?
В домашних условиях самостоятельно можно реализовать несколько вариантов охранных систем, которые позволят решить конкретные задачи по защите недвижимости.
Сигнализация на основе датчика движения
Простая сигнализация в квартиру своими руками может создаваться на основе обычного датчика движения, которым комплектуются осветительные системы, устанавливаемые в подъездах и на лестничных площадках. Если к такому датчику вместо осветительного элемента подключить сирену, то получится элементарная охранная система, которая звуковым сигналом будет предупреждать о том, что в охраняемой зоне кто-то находится.

Сигнализация на основе готовых комплектов
Для тех, кто не хочет «ломать голову» как сделать самодельную сигнализацию и какие для этого устройства использовать, можно воспользоваться готовыми комплектами, которые продаются на каждом радиорынке. Нужно будет только составить схему охраняемых зон и приобрести для этого соответствующие датчики и исполнительные устройства. В дальнейшем придется выполнить монтаж купленных элементов и настроить их на выполнение соответствующих функций охраны.
Сигнализация на основе магнитоконтактных датчиков
Для тех, кто задумывается о том, как сделать сигнализацию в домашних условиях, которая будет реагировать на вскрытие дверей и окон вариант на магнитоконтактных датчиках будет оптимальным решением. Отличительной особенность таких датчиков является то, что они включают в свой состав два элемента – собственно основу датчика и магнит, которые должны пребывать в прямом контакте. Как только этот контакт будет нарушен, произойдет срабатывание подключенного к датчику светозвукового устройства.

Используя старый неиспользуемый мобильник, может быть создана высокоэффективная самодельная охранная сигнализация, использующая возможности GSM-связи. С помощью такой охранной системы можно будет не только приводить в действие подключенные к ней исполнительные устройства, а также оповещать владельца дома об опасности через канал мобильной связи, посылая на его мобильное устройство СМС-сообщение или осуществляя дозвон.

Для тех, кто не знает, как сделать сигнализацию своими руками и временно не может позволить приобрести готовую, может установить имитатор наличия охранной системы. Для реализации элементарной схемы имитатора сигнализации потребуется всего лишь светодиодный индикатор, две пальчиковые батарейки, токоограничивающий резистор и корпус для расположения перечисленных элементов. Свечение светодиода будет свидетельствовать о том, что объект пребывает на охране – это должно отпугивать воров. Но длительное время полагаться на охрану с помощью такого муляжа не стоить – лучше разобраться, как сделать сигнализацию своими руками или приобрести ее в магазине.

Оборудование для сбора сигнализации в домашних условиях
Простая сигнализация для дома может быть построена с применением следующего комплекта устройств:
- набор датчиков – для простой охранной системы это могут быть устройства контроля движения на объекте, а также датчики открытия;
- сирена и светоизлучающие устройства – они будут сигнализировать о срабатывании охранного датчика;
- обычный выключатель – применяется для отключения сигнализации;
- автономные источники питания – это могут быть аккумуляторы или батарейки, которые будут поддерживать функционирование сигнализации при отсутствии питания во внешней сети;
- мобильный телефон – нужен в том случае, когда создается охранная сигнализация для дома с функцией оповещения владельца на его мобильные устройства;
- набор инструментов, для монтажных работ, проводники, монтажные элементы – с их помощью будет осуществлена сборка и монтаж сигнализации в домашних условиях.
Пьезосирена и пьезобипер
Основой Пьезосирены является пьезокерамический элемент, который и создает высокочастотный звук в диапазоне 2,5 – 3,5к Гц, усиленные рупорной конструкцией сирены. Пьезосирены обладают мощным психологическим воздействием и при длительном воздействии головная боль обеспечена, а если ее разместить в качестве дополнительной сирены внутри салона автомобиля, то пронзительный “крик” сирены становится практически невыносимым для злоумышленника. К примеру Пьезосирена StarLine JP1 имеет маленькие размеры и мощный звук и ее можно использовать как салонную сирену.
Сирена имеет два провода для подключения: Красный +12В и Черный -12В и подключается как обычная сирена.
Фото Пьезосирен
Пьезобипер это практически миниатюрная однотональная пьезосирена. Используется в основном в иммобилайзерах для звуковых сообщений водителю о состоянии и происходящих процессов в них.
Я иногда использую бипер в качестве подтверждения закрывания и открывания центрального замка автомобиля. Бипер подключаем по . Это в том случае когда автомобиль имеет управление дверьми с ключа и имеет заводскую сигнализацию, но не имеет сигналов подтверждения постановки и снятия, а владелец хочет слышать, сработали замки или нет. Иногда использую его в качестве озвучивания предупредительной зоны микроволнового датчика. Наверное многих доставало постоянное “вяканье” стоящей под окном машины и чтобы поберечь нервы окружающих и все таки предупредить близко подошедшего к машине человека, что автомобиль под охраной, я использую пьезобипер подключая его по .
Выбор оборудования
В целях экономии многие владельцы гаражей пользуются сигнализациями, которые они установили сами, не прибегая к помощи технически специалистов по установке подобных систем. Большинство производителей комплектуют свои модели сигнализаций необходимой и подробной инструкцией, в которой даю нюансы и советы по установке и настройке их оборудования, а так же приводят схемы подключения. Благодаря этому любой незнакомый с охранными сигнализациями автолюбитель сможет справиться с самостоятельной установкой у себя в гараже. Далее мы рассмотрим наиболее популярные модели.
Умный часовой 4 для гаража
Компания ИПРО разрабатывает и производит на отечественном рынке серию охранных GSM сигнализаций для дачи, квартиры, офиса и прочих хозяйственных помещений. Учитывая российские реалии и другие особенности установки gsm-сигнализации в гараже, компания ИПРО выпустила прибор под названием Умный часовой-4
.
Сфера его применения такова:
- капитальные гаражи (выполненные из кирпича и бетона);
- комбинированные гаражи;
- гаражные комплексы и кооперативы;
- металлические гаражи;
- деревянные гаражи (при условии, что соблюдается температурный режим);
- гаражи, где отсутствует электропитание 220В (панель может работать от штатного АКБ автомобиля).
Причем вам не надо ломать голову и думать, где купить охранные и пожарные датчики, ключи TM, провода и сирену. Все это уже есть в двух вариантах комплектации – профи
и мини
.
Устройство звукосигнализации
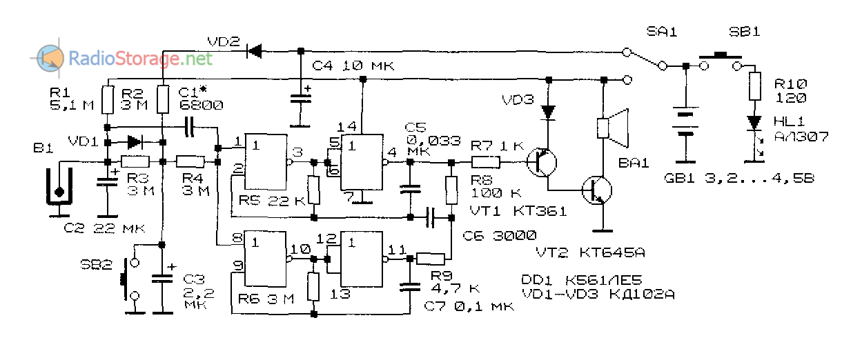
Устройство звукосигнализации (рис. 5) выполнено на одной микросхеме K561ЛE5 и двух транзисторах и может быть использовано в качестве сирены персональной охраны, переносного охранного устройства типа «охранного устройства путешественника», а также для светодиодной подсветки замочной скважины.
Это многофункциональное устройство обеспечивает: режим немедленной сигнализации; режим отсроченной сигнализации; самоотключение после устранения причины срабатывания и автоматический выход на режим охраны; наличие предупредительной звуковой посылки; возможность пользования устройством как фонариком (одновременно контроль пригодности элементов питания).
Звукосигнализация, состоящая из двух генераторов и усилителя, питается от двух-трех элементов питания с общим напряжением 3,2…4,5 В. Вырабатываемый звуковой сигнал — двухтональный.

Рис. 5. Принципиальная схема устройства звукосигнализации.
Устройство работает следующим образом. В отключенном состоянии напряжение питания от батареи GB1 через цепочку VD2 и R2 поддерживает уровень логической единицы на входах 1 и 8 микросхемы DD1. Потребляемый при этом ток составляет единицы микроампер, разряд батареи практически отсутствует.
При включении переключателя SA1 специальным ключом (см. выше), устройство переводится в режим сторожевой сигнализации. В этом случае оно немедленно сработает при замыкании кнопки (или датчика) SB2 с последующим самоотключением через определенный интервал времени (десятки секунд), только если устранена причина срабатывания датчика.
Срабатывание датчика В1 сопровождается коротким предупредительным звуковым сигналом, длительность и громкость которого определяется элементами R4 и С1. Сирена включится, если устройство в течение 6… 10 сек (определяется постоянной времени R3C3) не будет отключено хозяином.
Если не будет повторных срабатываний датчиков, через несколько десятков секунд (60…90 сек, что определяется постоянной времени R1C2) звуковой сигнал отключится и устройство выйдет снова на режим охраны объекта. Потребляемый при этом ток составляет доли миллиампера. Максимальный ток, потребляемый устройством при звуковой сигнализации, составляет 200…300 мА.
В качестве датчика В1 используется контактная группа ма-ятниково-пружинного типа, состоящая из внешнего металлического стакана (цилиндр диаметром около 10 мм), внутри которого через диэлектрическую прокладку установлена пружина, свитая из неизолированного проводника.
Датчик регулируют таким образом, чтобы при любом положении устройства конец пружины не замыкался на внешний электрод (цилиндр), в то же время даже малое покачивание устройства должно вызывать замыкание контактной группы.
Для подсветки, например, замочной скважины, а также для проверки годности элементов питания используется светодиодный излучатель НИ.
Охранная сигнализация с сиреной
Эта охранная сигнализация для гаража является наиболее простым и дешевым вариантом, который можно реализовать самостоятельно и с минимальными финансовыми затратами. Принцип функционирования таких сигнализаций заключается в приведении в действие звуковых устройств-сирен, при срабатывании датчика. Его роль может выполнять ИК-датчик движения, или геркон. В первом случае фиксируется появление подвижного объекта, излучающего тепловую энергию, а во втором случае – определяется момент вскрытия или взлома двери, на которой установлен геркон.
При использовании герконовых датчиков, в случае открытия двери, происходит размыкание/замыкание контактов, что обеспечивает подачу питания к звуковой сирене и ее срабатыванию.
Схема самодельной сигнализации для гаража с сиреной
Создание сигнализации на основе ИК-датчиков заключается в нескольких простых шагах. Сначала нужно разобрать датчик движения и извлечь из него шарообразный элемент, вынуть плату, к которой подключить проводники подачи питания и обмотку реле. Эта обмотка заменяет штатное реле датчика. Для подключения сирены используются специальные контактные клеммы. Ее выносят наружу и располагают в труднодоступном месте. Выключатель такой самодельной сигнализации располагают внутри гаража в потайном месте. При потребности в состав сигнализации может подключаться несколько звукогенерирующих устройств, которые могут срабатывать одновременно или по запрограммированной очередности, регулируемой специальными временными релейными устройствами.
После завершения монтажных работ самодельная сигнализация для гаража настраивается на оптимальную работу. Если используемые датчики позволяют, то проводится настройка чувствительности срабатывания и продолжительности работы сирены.
Сигнализация с реле времени
С помощью временных реле может создаваться простая и надежная сигнализация для гаража своими руками, схемы и решения которой могут реализовываться в двух конфигурациях. Одна из них владеет двумя реле, а вторая – одним.
В первом случае релейное устройство имеет две группы коммутационных контактов, срабатывание которых настраивается с промежутком в 5…10 сек. В результате срабатывания датчика произойдет включение звуковой сирены. У пользователя будет от 5 до 10 сек, чтобы отключить его с помощью специальной кнопки-выключателя, расположенной в недоступном месте. Если отключение не произойдет на протяжении этого времени, сработает вторая пара контактов, что обеспечит постоянное звучание сирены до момента полного отключения сигнализации с помощью специального тумблера.
Схема сигнализации с реле времени
В процессе монтажа такой сигнализации датчик перемещений располагается на двери, а при входе устанавливают кнопку постановки сигнализации на охрану. В качестве реле используются устройства на 12 или 24В.
Недостатком такой схемы сигнализации является срабатывание сигнализации еще до момента ее отключения с помощью специальной кнопки. Чтобы исключить эту проблему с состав такой самодельной сигнализации вводится еще одно реле, время переключения коммутационных контактов которого не больше 180 сек. После истечения этого временного промежутка сирена отключится и будет находиться в таком состоянии до момента постановки ее на охрану.
В функциональной схеме такого типа сигнализаций применяется тиристор, наличие которого повышает уровень электрической и пожарной безопасности создаваемой охранной системы. Сигнализация этого типа рассчитана на подсоединение большого количества различных датчиков. Кроме звуковых сирен в состав такого самодельного охранного комплекса могут включаться лампочки или иные светогенерирующие устройства, обеспечивающие дополнительный эффект для привлечения внимания.
Насколько эффективны самодельные охранные системы?
Сигнализация, сделанная своими руками, относится к базовым средствам защиты, которые позволяют привлечь к себе внимание соседей, а также осуществляют психологическое воздействие на злоумышленника. Вряд ли кто-то станет возиться с автомобилем под вой сирены и мигание внешних осветительных устройств
Чтобы обеспечить более высокий уровень защиты самодельную сигнализацию можно модернизировать, усовершенствовав ее под GSM сигнализацию своими руками. В таком случае не просто будут подаваться отпугивающие сигналы, а и произойдет рассылка СМС на номера владельца о взломе или проникновении в гараж.
Так же, смотрите готовые комплекты сигнализаций для гаража.
Как обеспечить работу сигнализации на даче без сетевой электроэнергии
Существует несколько практических вариантов обеспечения работоспособности сигнализации, предлагаемых специалистами:
- Выбрать и установить модель сигнализации на дачу с минимально возможным уровнем потребления электроэнергии;
- Установить на даче имитацию и муляжи систем сигнализации;
- Использовать для питания систем аккумуляторные батареи большой мощности;
- Установить и использовать один из альтернативных источников электроэнергии.
Совет! Самым бесперспективным является метод «открытых дверей», когда из помещения дачи выносят все ценное, и двери не запирают на замок. Чаще всего такая дача превращается в лежбище бомжей и интенсивно разграбляется соседями.

Подключение автосигнализации своими руками
Механизмы охраны достаточно быстро устанавливают в автосервисах. Рассмотрим, как подключить их самостоятельно. Этот процесс состоит из нескольких частей. Результат напрямую зависит от того, следуете ли вы инструкциям.
Подготовка к подключению сигнализации
Перед непосредственным подключением сигнализации к ЦЗ необходимо ознакомиться со строением самого замка. После этого ищем точки доступа, которые показаны на схемах инструкций по использованию и установке устройства на транспортном средстве. Сигнализации типа starline a91 универсальные, они подходят для установки на автомобили с разными типами двигателей (турбированные, дизельные или бензиновые) как с автоматической, так и ручной коробкой передач.

Материалы для работы
Для установки сигналки понадобятся:
- изолента;
- отвёртка;
- защитный светодиод;
- активатор водительской дверцы;
- паяльник (вместе с ним канифоль и припой);
- сама сигнализация.
Пошаговая инструкция
Стоит помнить, что способы установки охранного механизма могут разниться между собой (чаще всего это зависит от производителя). После того как все материалы собраны и вся ознакомительная информация прочитана, можно начинать установку.
- Подключение ударного датчика. Этот этап несложный. Датчик подсоединяется к блоку через коммутирующий разъём с тремя пинами (который размещён с правой стороны снизу корпуса блока). Подключите разъём LED индикатора с левой стороны корпуса блока сигнализации. Подключите кнопку к контакту, размещённому снизу на корпусе блока сигнализации.
- Центральный замок. Проводок жёлтого цвета и провод жёлтого цвета с чёрной полоской подсоединяем к положительной клемме аккумуляторной батареи («+»). Провод оранжевого цвета и провод оранжевого цвета с чёрной полоской подсоединяем к отрицательной клемме аккумуляторной батареи («-»). Оба оставшихся проводка белого цвета подсоедините к актуатору центрального замка зажигания.
- Сигнализация. Имеет 10 проводов разного цвета.
Видео: подключаем сигнализацию
Рассмотрим их подключение:
- проводок жёлтого цвета (самый верхний) подсоедините к контактам катушки питания реле. В место разрыва цепи питания катушки зажигания вставляются нормально замкнутые контакты данного реле. Нужно разрезать кабель, который соединяет катушку питания реле и замок зажигания. Концы, образовавшиеся после разрезания, необходимо подсоединить к двум контактам реле (провода зелёного цвета). Затем проводок, идущий от замка зажигания, подсоединить к другому контакту катушки реле;
- провод чёрного цвета нужно присоединить к отрицательной клемме аккумулятора (к нему же подключены оранжевый и оранжево-чёрный провода от ЦЗ);
- оба провода коричневой окраски подсоедините к поворотникам (первый к правой стороне, второй, соответственно, к левой);
- провод розового цвета подсоедините к сирене (к её проводу красного цвета). Чёрный кабель сирены коммутируется на корпус или на отрицательный полюс аккумулятора;
- красный проводок подсоедините к положительной клемме. К нему же должны быть присоединены жёлтый и жёлто-чёрный провода ЦЗ;
- проводок зелёного цвета (называемый также «минусом открытия багажника»). Для возможности реализации этой функции нужно установить дополнительное реле и подсоединить этот провод к его питающей катушке;
- провод оранжевого цвета подсоедините к концевику педали тормоза;
- провод белого цвета (АСС) необходимо подсоединить к замку зажигания (к контакту, который замыкается при повороте ключа, на нём при этом появляется напряжение питания);
- проводок синего цвета подсоедините к концевым выключателям дверей.

Какие трудности могут возникнуть и как их преодолеть
Процесс подключения довольно трудоёмкий, поэтому у пользователей могут возникнуть некоторые проблемы:
- Проблема выбора при большом разнообразии систем охраны. Покупатели, выбирая сигнализацию, прежде всего, должны ориентироваться на свои пожелания и представления о функциональных особенностях данного устройства.
- Установка сигнализации автомобиля к системе ЦЗ. Для решения данной проблемы необходимо определить точки подсоединения охранного механизма, учитывая ряд особенностей (разновидность сигнализации, исключительность автомобиля, место расположения центрального блока автосигнализации транспортного средства).
- Проблема выбора схемы установки (цветовые обозначения различных механизмов могут быть предназначены для иных функций). Желательно пользоваться оригинальными схемами для вашей модели автосигнализации.




































